Datei:Entwurf Datenarchitektur, Datenübereinkunft schaffen WIPs-De.png
Aus WIPs-De Datenwiki
Größe dieser Vorschau: 797 × 600 Pixel. Weitere Auflösung: 930 × 700 Pixel.
Originaldatei (930 × 700 Pixel, Dateigröße: 6,53 MB, MIME-Typ: image/png)
Beschreibung
- Beschreibung
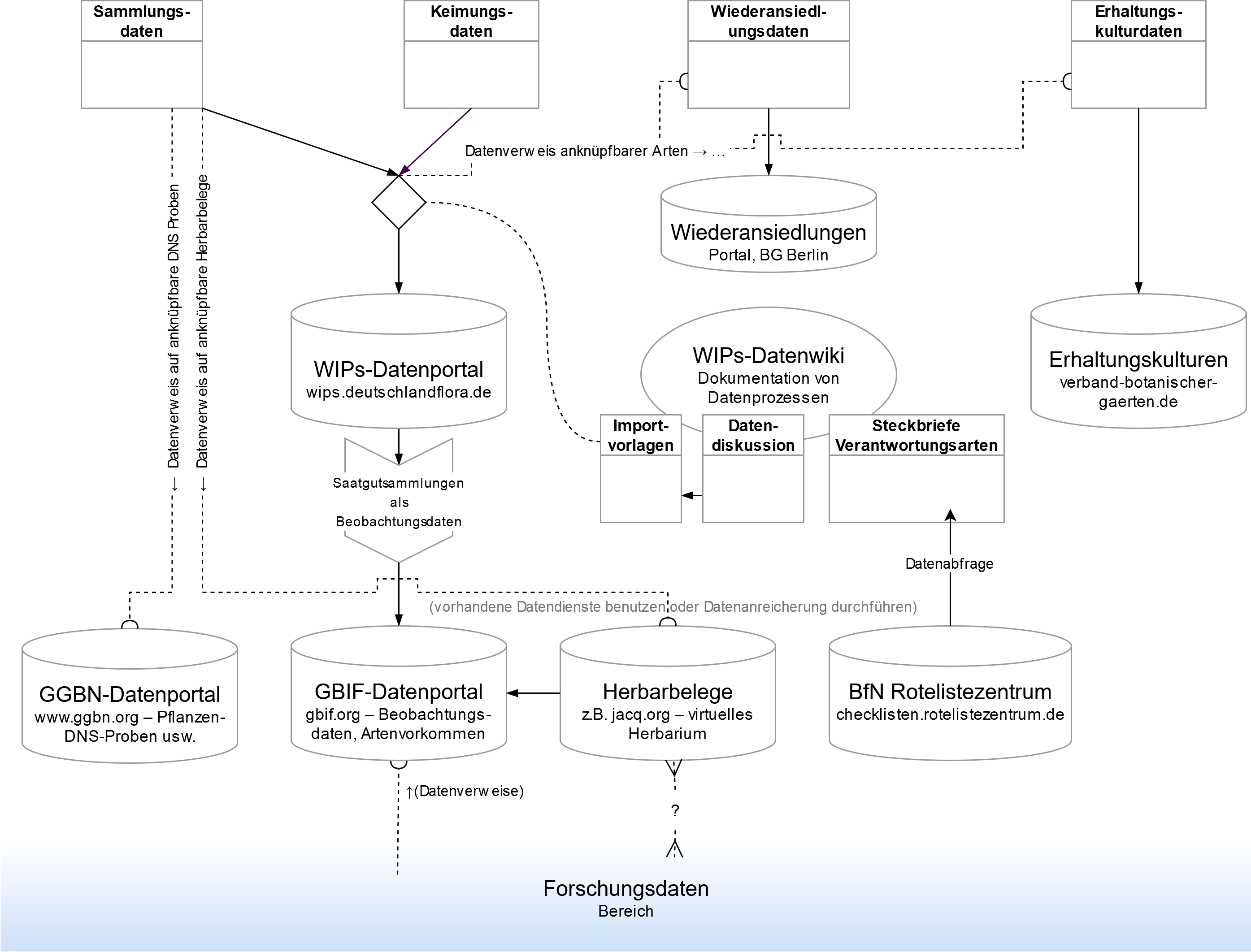
- Entwurf zur Datenarchitektur mit Datenflüssen, Datendiensten zur Einbettung der WIPs-Daten: Pfeile durchgezogen stellen den Datenfluss dar, gestrichelte Linien (z.B. - - - -c ) bedeuten Anknüpfung an vorhandene Daten/Vorlagen oder den Ausbau aufschlussreicher Datenanknüpfungen.
- Urheber
- A.Plank
Dateiversionen
Klicken Sie auf einen Zeitpunkt, um diese Version zu laden.
| Version vom | Vorschaubild | Maße | Benutzer | Kommentar | |
|---|---|---|---|---|---|
| aktuell | 10:39, 6. Okt. 2025 | 930 × 700 (6,53 MB) | AndreasPlank (Diskussion | Beiträge) | neue Fassung überarbeitet von Anton | |
| 19:39, 8. Jul. 2025 | 2.790 × 2.124 (402 KB) | AndreasPlank (Diskussion | Beiträge) | ; Beschreibung : ''Entwurf zur Datenarchitektur mit Datenflüssen, Datendiensten zur Einbettung der WIPs-Daten:'' Pfeile durchgezogen stellen den Datenfluss dar, gestrichelte Linien (z.B. - - - -c ) bedeuten Anknüpfung an vorhandene Daten/Vorlagen oder den Ausbau aufschlussreicher Datenanknüpfungen. ; Urheber : A.Plank Kategorie:Schemabilder |
Sie können diese Datei nicht überschreiben.
Dateiverwendung
Die folgende Seite verwendet diese Datei: